產業品牌策劃之消費者心智地圖五要素
發布時間:2020-12-08 ????點擊數:
產業品牌策劃,其有產業競爭、用戶心智搶占和增長戰略執行等多項“戰略使命”,“消費者心智地圖”構建是其核心戰略指引之一。對于國內企業來說,其經過了明星產品打造、多款產品組合、渠道擴張等多種營銷策劃驅動的時代,渠道鋪設完成之后,基于消費者心智搶占的數字品牌營銷策劃日益重要,優秀企業總能順應數字化技術發展的時代浪潮,助推企業數字化轉型升級,專業化解決“新零售怎么做”等問題,放大企業的產業競爭優勢及放大數字營銷策劃優勢,建立起用戶認可、品牌可支撐、相對完善的“消費者心智地圖”,企業才能發展得更快更好。
產業品牌策劃營銷,“消費者心智”搶占是重要一環。產品也好,服務也好,最終都是用戶要消費&客戶要使用的,做好了消費者心智的管理,企業就成功了一半,同時,我們應該看到,以POS、CRM系統等為依托的數字化技術系統日新月異,大量企業正在推進ERP系統、品牌全域運營等數字化轉型升級,企業要想成為真正的“產業品牌”,就要搶先占領消費者心智。
“消費者心智搶占”,重在描繪優質的“消費者心智地圖”,“五大要素”值得深度推進。1)“用戶梯隊穩健有序”:客戶類型多元化,產業級高價值客戶突出,客戶價值層次化且有序更新。2)“顯著產品服務性能”:產品價值獨特,增值服務有效,產品服務高認知&高性價比。3)“產業形象突出”:公關活動突出,產業級品牌行動行而有效,品牌形象和而不同。4)“全場景高效連接”:品牌消費場景多樣化,產品服務全場景高效連接,用戶黏性高。5)“品牌評價全方位管控”:客戶口碑及時高效管理,品牌溝通順暢有序,產業級品牌評價好而可用。
“產業品牌心智地圖五要素”之一——“用戶梯隊穩健有序”:客戶類型多元化,產業級高價值客戶突出,客戶價值層次化且有序更新
每個企業都有自己的用戶,核心用戶有之,重點用戶有之,一般用戶更有之,強大的用戶梯隊就是想推動企業“因人施策 各行其道”,經濟型用戶以特價活動、經濟型產品維護,品質型用戶強化高價值商品、高溢價銷售及增值類服務,品牌型用戶提升品牌溢價能力及明星產品支持能力,健全的“用戶梯隊”,方能推進產業品牌的迅猛崛起。
針對優秀企業來說,其對客戶的深層次管理及全域化運營是與生俱來的,產業品牌策劃創新就是要點亮用戶的經營梯隊,放大產品價值,讓各類用戶都有自己的喜愛之處,維護好70、80傳統消費世代,積極拓展90后、95后等新興消費世代,讓新零售策劃運營等創新理念惠及品牌用戶。
經典案例:根據創業邦、中泰證券研究所等綜合資訊表明,同時結合QQ X 凱 度《Z 世代青年消費力白皮書》等表明,對于 Z 世代(1995 年到 2009 年的出生的人口)來說,消費的內在驅動不僅僅是為了獲取物質層面的滿足,擴大社交圈、自我愉悅和探索存在的需求更大,同時根據中泰證券研究所等綜合資訊顯示,POP MART 泡泡瑪特粉絲群體的年紀在 18-35 歲間,平均年齡27歲,主要以一二線城市年輕白領、公司職員為主。從目前的趨勢來看,潮流玩具的消費者也從偶然買家發展成常規買家,甚至成為發燒友。
“產業品牌心智地圖五要素”之二——“顯著產品服務性能”:產品價值獨特,增值服務有效,產品服務高認知&高性價比
國內多數企業依然通過“規模化發展”壯大自有實力,通過優質的產品放大產品競爭力,提升用戶的關注度,同時通過活化產品特質,擁有自己強大的用戶關注度,以關注度導入高價值的產品獲利,推進過程中更可以提升服務的增值力度。
國內產品及服務經過多年發展,產品的國際化水平、專業化素質及規模化生產日益成熟,基于產品的多樣化積極擴大企業品牌的影響力,拓寬企業產業品牌策劃的發展空間,專業化解決“新零售怎么做”等問題,讓消費者感受全渠道購買、多場景消費、數字化互動等科技魅力,如此,優質產品,優質服務,定可迅猛崛起!
“產業品牌心智地圖五要素”之三——“產業形象突出”:公關活動突出,產業級品牌行動行而有效,品牌形象和而不同
對于國內大多數企業來說,“做產業品牌”是企業跨越式發展的重要戰略路徑,也是企業品牌營銷策劃創新的“競爭法寶”,依托產業鏈上的競爭優勢放大產業品牌策劃的創新性,通過推行產業級品牌行動刷新企業及用戶的品牌認知,通過同行業的“產業同盟”壯大企業聲勢,以優秀的產業品牌形象全面點亮品牌價值。
產業品牌形象越突出,企業品牌的價值越大,企業的品牌關鍵行動效果越好,越具有穿透力,其價值感越強,用戶反應越好。同時,產業品牌的建立,將繼續引領產業品牌的心智認知,創新產業品牌策劃手法,品牌形象和而不同,更具價值。
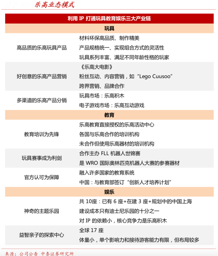
經典案例:根據公司公告、中泰證券研究所等綜合資訊表明,樂高通過“強大品牌IP”打通玩具教育娛樂三大產業鏈。其既擁有高品質的玩具產品和一系列的媒體營銷,又一方面通過活動和培訓中心來拓展教育業務,另一方面與官方合作,融入許多國家的教育體系和國際比賽;并以“樂高主題樂園”和“親子探索中心”點亮用戶體驗感,“快樂”的品牌形象深入人心。
“產業品牌心智地圖五要素”之四——“全場景高效連接”:品牌消費場景多樣化,產品服務全場景高效連接,用戶黏性高
對優秀的企業來說,產業品牌營銷策劃中數字化技術是重要的一環,企業的數字化轉型升級是大勢所趨,新零售模式策劃創新、工業品數字客戶管理等營銷策劃創新層出不窮,產業品牌心智地圖的完整性和專業性,客觀上要求各企業產業品牌策劃創新全面推進“全場景高效連接”, 專業化解決“新零售怎么做”等問題,拉通用戶的全場景消費,推動客戶的高效連接,用戶的滿意度自然“水漲船高”。
經典案例:根據公司公告、中泰證券研究所等綜合資訊表明,截至到 2019 年末,泡泡瑪特的零售店、線上和機器人商店的渠道銷售占比分別為 43.9%/32%/14.8%,同比收入增速分別為 198%/424%/188%,均保持了高速增長,其中線上收入的增速最快,其全渠道銷售、全場景互動的“消費者心智格局”基本形成。
“產業品牌心智地圖五要素”之五——“品牌評價全方位管控”:客戶口碑及時高效管理,品牌溝通順暢有序,產業級品牌評價好而可用
互聯網時代,用戶的消費評價、口碑管理等日益重要,基于產品消費的品質點評、服務曬單、互動秀圖等風行國內,基于增值服務的線上咨詢、線下互動、現場體驗等倍受歡迎,品牌評價全方位加持、全方位管控。
品牌體驗造就不同的“用戶心智感知”,心智感知不同,用戶的價值化感觸及品牌體驗也會有所不同,優秀的產業品牌總能刷新用戶的“優質評價”,點亮優質的品牌溝通,引領產品的高品質評價、特色化服務,同時彰顯產品的消費文化特色。
經典案例:根據公司公告、中泰證券研究所等綜合資訊表明,其自有葩趣APP
目前已發展成為最大的二手潮流玩具社交平臺。用戶不但可以分享故事,結識達人,與潮玩藝術家交流等,進行基本社交活動外,還可以進行玩具交換和二次交易,亦或是參加抽號活動等。品牌評價可落地,可感觸,可管理,值得各企業產業品牌建設時參照借鑒。
縱觀國內企業的品牌營銷策劃推進,“創意型品牌策劃營銷”還在不少粉絲,而 數字化技術迅猛發展,企業數字化轉型升級如火如荼,大量企業正在推進新零售模式策劃運營創新及高價值用戶管理,依托強大、優質的數字營銷策劃活動,專業化解決“新零售怎么做”等問題,著眼于優秀的企業產業競爭優勢,搶占消費者心智是產業品牌策劃的重中之重 ,刷新用戶認知、點亮產品服務價值、突出產業形象,推進全場景高效連接,對品牌評價進行全方位管控,有此,中國企業,大有可為!
產業品牌策劃營銷,“消費者心智”搶占是重要一環。產品也好,服務也好,最終都是用戶要消費&客戶要使用的,做好了消費者心智的管理,企業就成功了一半,同時,我們應該看到,以POS、CRM系統等為依托的數字化技術系統日新月異,大量企業正在推進ERP系統、品牌全域運營等數字化轉型升級,企業要想成為真正的“產業品牌”,就要搶先占領消費者心智。
“消費者心智搶占”,重在描繪優質的“消費者心智地圖”,“五大要素”值得深度推進。1)“用戶梯隊穩健有序”:客戶類型多元化,產業級高價值客戶突出,客戶價值層次化且有序更新。2)“顯著產品服務性能”:產品價值獨特,增值服務有效,產品服務高認知&高性價比。3)“產業形象突出”:公關活動突出,產業級品牌行動行而有效,品牌形象和而不同。4)“全場景高效連接”:品牌消費場景多樣化,產品服務全場景高效連接,用戶黏性高。5)“品牌評價全方位管控”:客戶口碑及時高效管理,品牌溝通順暢有序,產業級品牌評價好而可用。
“產業品牌心智地圖五要素”之一——“用戶梯隊穩健有序”:客戶類型多元化,產業級高價值客戶突出,客戶價值層次化且有序更新
每個企業都有自己的用戶,核心用戶有之,重點用戶有之,一般用戶更有之,強大的用戶梯隊就是想推動企業“因人施策 各行其道”,經濟型用戶以特價活動、經濟型產品維護,品質型用戶強化高價值商品、高溢價銷售及增值類服務,品牌型用戶提升品牌溢價能力及明星產品支持能力,健全的“用戶梯隊”,方能推進產業品牌的迅猛崛起。
針對優秀企業來說,其對客戶的深層次管理及全域化運營是與生俱來的,產業品牌策劃創新就是要點亮用戶的經營梯隊,放大產品價值,讓各類用戶都有自己的喜愛之處,維護好70、80傳統消費世代,積極拓展90后、95后等新興消費世代,讓新零售策劃運營等創新理念惠及品牌用戶。
經典案例:根據創業邦、中泰證券研究所等綜合資訊表明,同時結合QQ X 凱 度《Z 世代青年消費力白皮書》等表明,對于 Z 世代(1995 年到 2009 年的出生的人口)來說,消費的內在驅動不僅僅是為了獲取物質層面的滿足,擴大社交圈、自我愉悅和探索存在的需求更大,同時根據中泰證券研究所等綜合資訊顯示,POP MART 泡泡瑪特粉絲群體的年紀在 18-35 歲間,平均年齡27歲,主要以一二線城市年輕白領、公司職員為主。從目前的趨勢來看,潮流玩具的消費者也從偶然買家發展成常規買家,甚至成為發燒友。

“產業品牌心智地圖五要素”之二——“顯著產品服務性能”:產品價值獨特,增值服務有效,產品服務高認知&高性價比
國內多數企業依然通過“規模化發展”壯大自有實力,通過優質的產品放大產品競爭力,提升用戶的關注度,同時通過活化產品特質,擁有自己強大的用戶關注度,以關注度導入高價值的產品獲利,推進過程中更可以提升服務的增值力度。
國內產品及服務經過多年發展,產品的國際化水平、專業化素質及規模化生產日益成熟,基于產品的多樣化積極擴大企業品牌的影響力,拓寬企業產業品牌策劃的發展空間,專業化解決“新零售怎么做”等問題,讓消費者感受全渠道購買、多場景消費、數字化互動等科技魅力,如此,優質產品,優質服務,定可迅猛崛起!
“產業品牌心智地圖五要素”之三——“產業形象突出”:公關活動突出,產業級品牌行動行而有效,品牌形象和而不同
對于國內大多數企業來說,“做產業品牌”是企業跨越式發展的重要戰略路徑,也是企業品牌營銷策劃創新的“競爭法寶”,依托產業鏈上的競爭優勢放大產業品牌策劃的創新性,通過推行產業級品牌行動刷新企業及用戶的品牌認知,通過同行業的“產業同盟”壯大企業聲勢,以優秀的產業品牌形象全面點亮品牌價值。
產業品牌形象越突出,企業品牌的價值越大,企業的品牌關鍵行動效果越好,越具有穿透力,其價值感越強,用戶反應越好。同時,產業品牌的建立,將繼續引領產業品牌的心智認知,創新產業品牌策劃手法,品牌形象和而不同,更具價值。
經典案例:根據公司公告、中泰證券研究所等綜合資訊表明,樂高通過“強大品牌IP”打通玩具教育娛樂三大產業鏈。其既擁有高品質的玩具產品和一系列的媒體營銷,又一方面通過活動和培訓中心來拓展教育業務,另一方面與官方合作,融入許多國家的教育體系和國際比賽;并以“樂高主題樂園”和“親子探索中心”點亮用戶體驗感,“快樂”的品牌形象深入人心。

對優秀的企業來說,產業品牌營銷策劃中數字化技術是重要的一環,企業的數字化轉型升級是大勢所趨,新零售模式策劃創新、工業品數字客戶管理等營銷策劃創新層出不窮,產業品牌心智地圖的完整性和專業性,客觀上要求各企業產業品牌策劃創新全面推進“全場景高效連接”, 專業化解決“新零售怎么做”等問題,拉通用戶的全場景消費,推動客戶的高效連接,用戶的滿意度自然“水漲船高”。
經典案例:根據公司公告、中泰證券研究所等綜合資訊表明,截至到 2019 年末,泡泡瑪特的零售店、線上和機器人商店的渠道銷售占比分別為 43.9%/32%/14.8%,同比收入增速分別為 198%/424%/188%,均保持了高速增長,其中線上收入的增速最快,其全渠道銷售、全場景互動的“消費者心智格局”基本形成。

“產業品牌心智地圖五要素”之五——“品牌評價全方位管控”:客戶口碑及時高效管理,品牌溝通順暢有序,產業級品牌評價好而可用
互聯網時代,用戶的消費評價、口碑管理等日益重要,基于產品消費的品質點評、服務曬單、互動秀圖等風行國內,基于增值服務的線上咨詢、線下互動、現場體驗等倍受歡迎,品牌評價全方位加持、全方位管控。
品牌體驗造就不同的“用戶心智感知”,心智感知不同,用戶的價值化感觸及品牌體驗也會有所不同,優秀的產業品牌總能刷新用戶的“優質評價”,點亮優質的品牌溝通,引領產品的高品質評價、特色化服務,同時彰顯產品的消費文化特色。
經典案例:根據公司公告、中泰證券研究所等綜合資訊表明,其自有葩趣APP
目前已發展成為最大的二手潮流玩具社交平臺。用戶不但可以分享故事,結識達人,與潮玩藝術家交流等,進行基本社交活動外,還可以進行玩具交換和二次交易,亦或是參加抽號活動等。品牌評價可落地,可感觸,可管理,值得各企業產業品牌建設時參照借鑒。

- 上一篇:產業品牌策劃之三大品牌聯想強化
- 下一篇:產業品牌策劃之三大優勢認知構建
智慧閱讀

















滬公網安備 31010702005974號